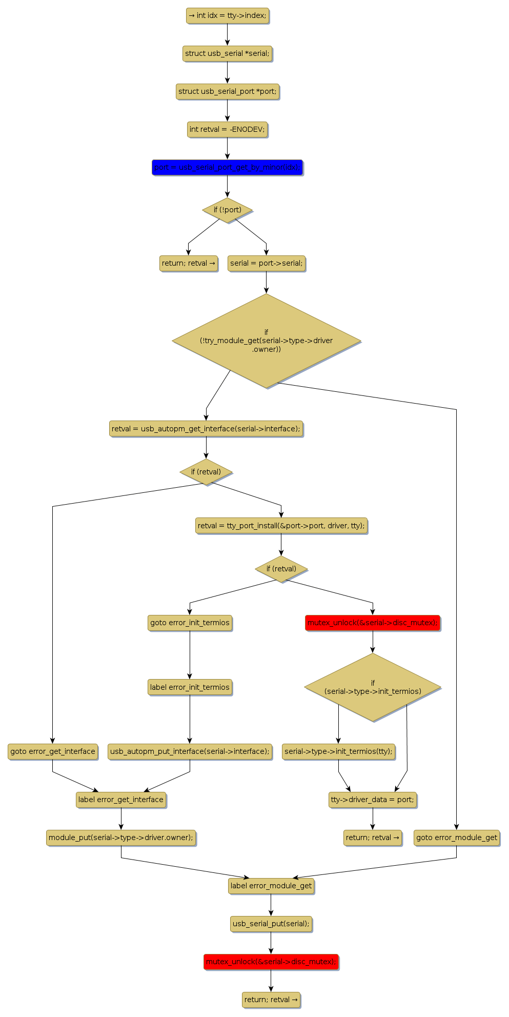
Instance Verification Kit (IVK)
mutex lock @ [2337+32+/linux-3.19-rc1/drivers/usb/serial/usb-serial.c]
Instance Signature: disc_mutex
|
The Matching Pair Graph:
|
|
Function Name
|
Control Flow Graph (CFG)
|
Events Flow Graph (EFG)
|
Source Correspondence
|
|
serial_install
|
|
|
[4940+14+/linux-3.19-rc1/drivers/usb/serial/usb-serial.c]
|
|
serial_proc_show
|
|
|
[11188+16+/linux-3.19-rc1/drivers/usb/serial/usb-serial.c]
|
|
usb_serial_port_get_by_minor
|
|
|
[2112+28+/linux-3.19-rc1/drivers/usb/serial/usb-serial.c]
|